学校首页
部门首页
部门概况
后勤简介
机构设置
党建工作
党建工作
支部建设
党风廉政
师德师风
新闻公告
新闻报道
通知公告
招标公告
信息公告
规章制度
政策法规
下载中心
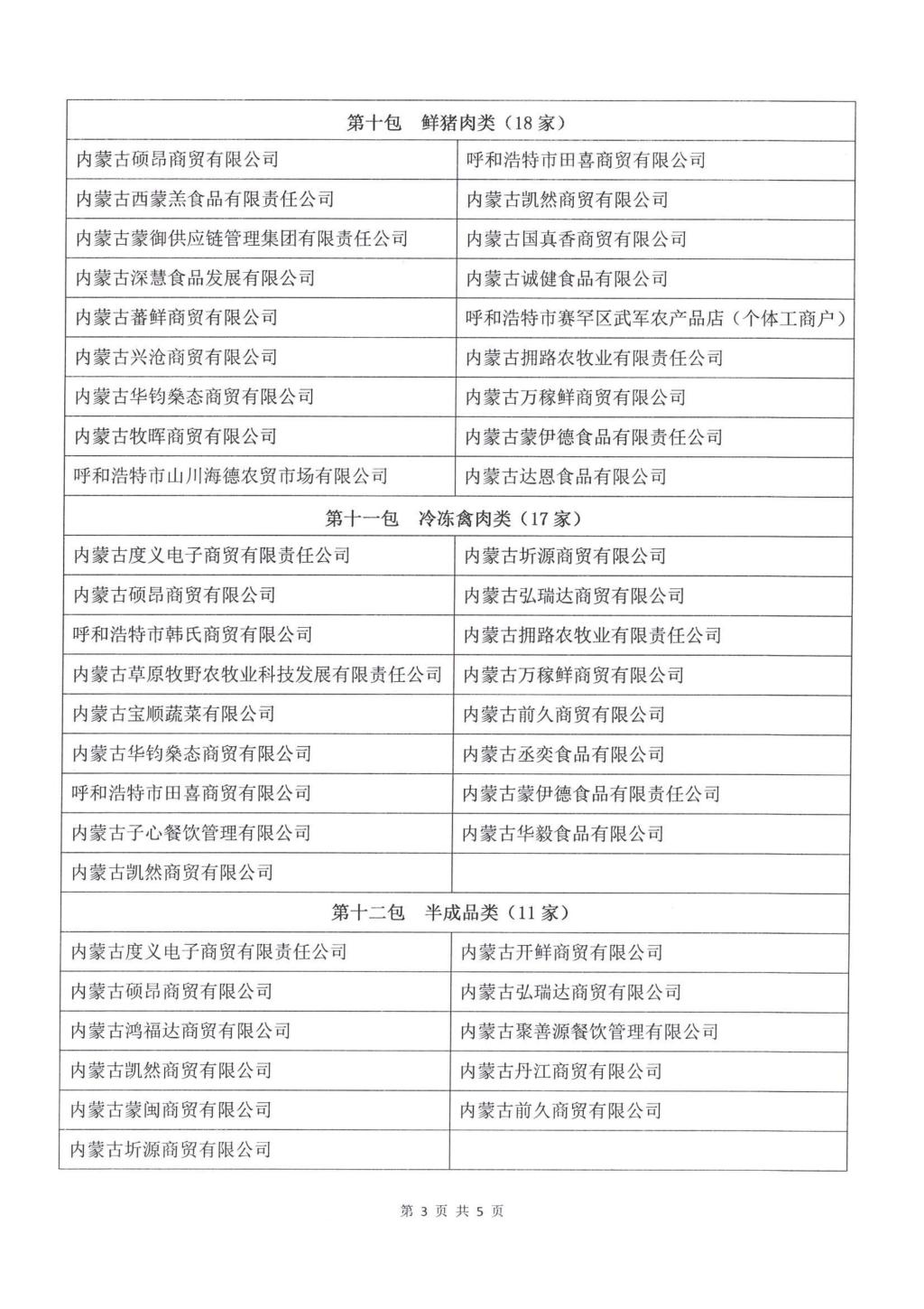
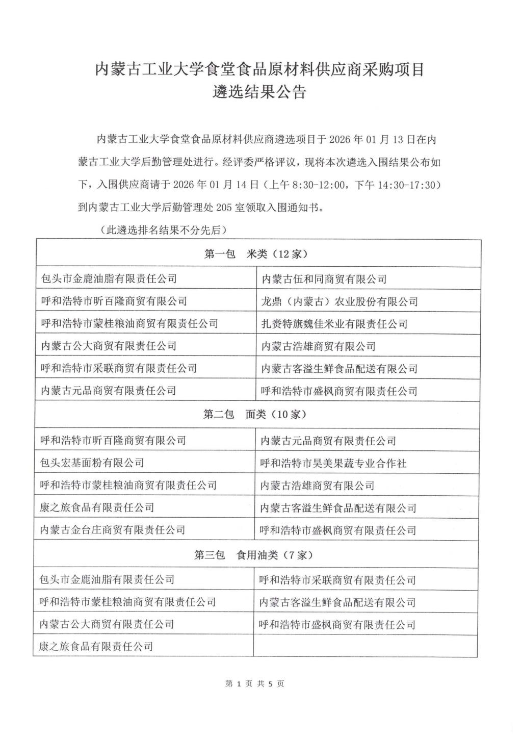
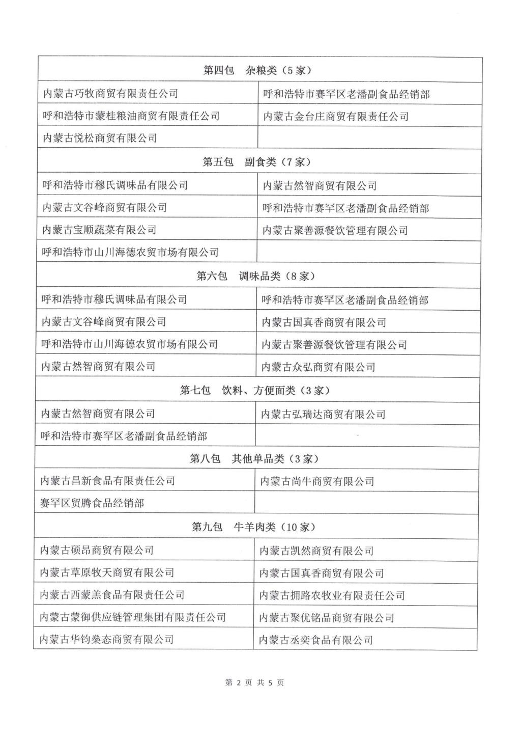
内蒙古工业大学食堂食品原材料供应商采购项目遴选结果公告
时间:2026年01月13日 17:52
上一条:
内蒙古工业大学校医院医用试剂及耗材采购项目招标公告
下一条:
内蒙古工业大学食堂食品原材料供货商二次遴选公告(第二次)